尘埃落定!加多宝方被判向中粮包装赔偿2.3亿元

阅读:3104 2019-11-25 10:58:12


尘埃落定!加多宝方被判向中粮包装赔偿2.3亿元


11月15日,停牌的中粮集团旗下包装公司中粮包装发布公告称,11月14日公司收到香港国际仲裁中心于2019年10月31日出具的《部分仲裁裁决书》,确认加多宝在香港注册的王老吉公司(加多宝商标持有公司)申请终止增资协议无效,王老吉公司需赔偿中粮包装约2.3亿元,并支付利息约773.48万元。加多宝与中粮包装关于清远加多宝草本注资一事的“冲突”终于尘埃落定。 



加多宝与中粮包装关于清远加多宝草本注资一事的“冲突”终于尘埃落地。


11月15日晚,中粮包装(00906)发布公告称,公司于11月14日收到了香港国际仲裁中心在2019年10月31日出具的《部分仲裁裁决书》(下称“裁决书”)。



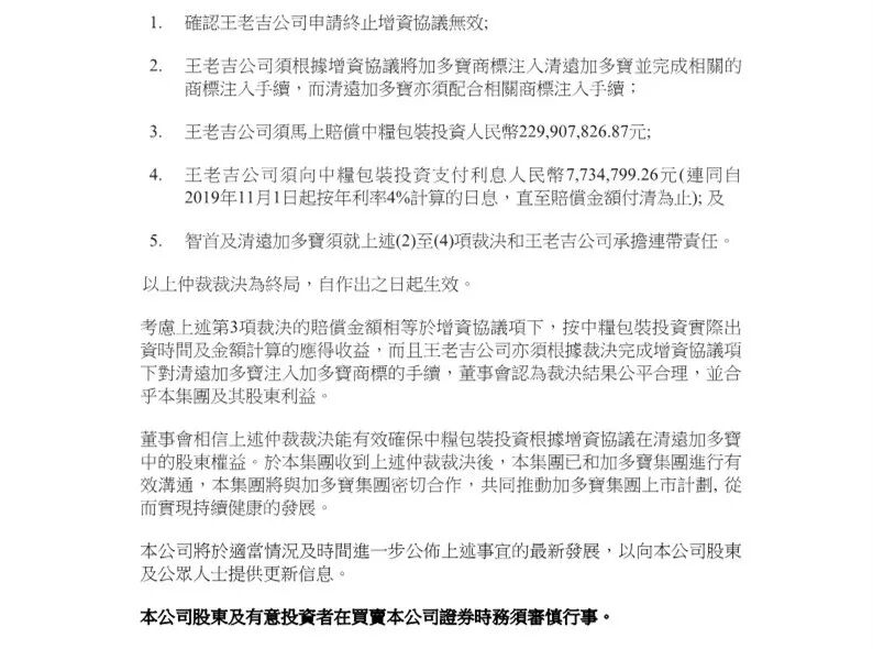
裁决书内容显示:确认王老吉公司(加多宝商标的持有公司)申请终止增资协议无效;王老吉公司须根据增资协议将加多宝商标注入清远加多宝并完成相关的商标注入手续,而清远加多宝亦须配合相关商标注入手续;王老吉公司须马上赔偿中粮包装投资约人民币2.30亿元(人民币,下同);王老吉公司须向中粮包装投资支付利息约人民币773.48万元(连同自 2019年11月1日起按年利率4%计算的日息,直至赔偿金额付清为止);智首及清远加多宝须就上述(2)至(4)项裁决和王老吉公司承担连带责任。


《部分仲裁裁决书》全文



作为加多宝生产链中的上、下游企业,中粮包装和加多宝集团曾长期并肩合作。



2017年10月,中粮包装在注资清远加多宝草本后成为其第二大股东,当时这一举动被外界视为加多宝找到到了国资企业作为靠山。



公开资料显示,清远加多宝草本主要从事研究、开发、生产、加工及销售蔬果饮料、茶饮料、凉茶、植物饮料及浓缩液等非酒精饮料,并为加多宝集团中“加多宝”和“JDB”品牌饮料独家提供浓缩液。



2015年和2016年,清远加多宝草本的营收分别为6.22亿元和6.48亿元,净利润也达到1.3亿元和1.47亿元,是当时加多宝众多处在裁员和亏损边缘的生产基地中少有的还能实现盈利的工厂。



当初为了获得中粮的注资,加多宝实际上也付出了不小的代价。



双方正式合作之时,正值加多宝遇到工厂裁员、停产等窘境,中粮包装也仅以20亿元换取了清远加多宝草本这一加多宝核心工厂的控股权,其中的部分投入还是以公司生产的铝制两片饮料罐作为实物形式出资。



增资计划显示,中粮包装投资拟增资20亿元,分三期完成,完成后将持有清远加多宝草本30.58%的股份。而原百分百控股股东智首有限公司的持股比例降至23.55%。



同时,加多宝商标的持有公司,即王老吉有限公司需要向清远加多宝草本转让加多宝商标作为增资。根据增资协议,上述商标作价人民币30亿元,占清远加多宝草本45.87%的股权。2017年12月,清远加多宝草本的注册资本已由4000万美元增至1.69亿美元,增资协议已经开始履行,但加多宝方面却迟迟未能履约。



因此,从2018年二季度开始,中粮包装中止了对加多宝的供罐;7月,中粮包装提出对加多宝的仲裁申请;9月,中粮包装恢复供罐。随后,加多宝方面开始与中粮包装进行协商,今年年初,双方称已签署协议,2019年将继续合作。



不过就在今年6月,中粮包装发布公告称,公司收到一份文件,获悉智首有限公司申请回购中粮包装在清远加多宝草本中持有的30.58%的股权,并愿意向中粮包装投资归还其入股清远加多宝草本的现金及实物注资总额。



彼时中国食品产业分析师朱丹蓬在接受记者采访时表示,在加多宝资金紧缺之时,中粮包装出手援助,但从当时的合同条款来看,整个合同是偏向于中粮包装的。“加多宝希望对协议内容进行调整,但中粮包装并不同意。同时加多宝不能撇开中粮包装,必须依赖中粮供罐,所以才有了回购股份方案的提出。



根据天眼查的数据,目前在清远加多宝草本的三大股东当中,加多宝旗下的王老吉有限公司和智首有限公司分别持股45.87%和23.55%,中粮包装的持股比例为30.58%。



那么,此次加多宝方面退还中粮包装方面的部分注资,是否意味着双方长达两年多的合作将戛然而止,加多宝至此失去中粮包装这一国资“大腿”?从加多宝与中粮包装双方的表态来看,答案似乎是否定的。



“本集团收到上述仲裁裁决后,本集团已和加多宝集团进行有效沟通,本集团将与加多宝集团密切合作,共同推动加多宝集团上市计划, 从而实现持续健康的发展”,中粮包装在公告中表示。


11月15日晚,针对上述裁决书的内容,加多宝也在其官方网站发布公告称,仲裁不会影响加多宝与中粮包装合作的良好关系。




他们表示,清远加多宝是加多宝绝对控股子公司,中粮包装加盟清远加多宝将对加多宝的运营产生积极影响。加多宝与中粮包装是多年的战略合作伙伴,两个企业在发展中形成了相辅相成的关系,双方相信仲裁不会影响加多宝与中粮包装合作的良好关系,双方强强合作将继续共同推动加多宝集团成功上市,推动加多宝健康发展,继续做大做强凉茶品类,加多宝集团对中粮包装的加盟,表示欢迎与感谢。


文章来源网络,涉及转载的所有文章、图片、音频视频文件等资料,版权归版权所有人所有,如有问题请及时联系我们。

相关文章
{{ v.title }}
{{ v.description||(cleanHtml(v.content)).substr(0,100)+'···' }}
你可能感兴趣
推荐阅读 更多>
推荐商标

{{ v.name }}

{{ v.cls }}类

立即购买 联系客服